english french deutsch

Toyota bZ4X - Manuel de réparation (2021-2024): Seule la porte de coffre ne peut être ouverte

DESCRIPTION

L'ECU de carrosserie principale (ECU de carrosserie du réseau multiplex) reçoit des signaux de l'ensemble de contacteur d'ouverture de porte de coffre. L'ECU de carrosserie principale (ECU de carrosserie du réseau multiplex) active ensuite le moteur de serrure de porte de coffre.

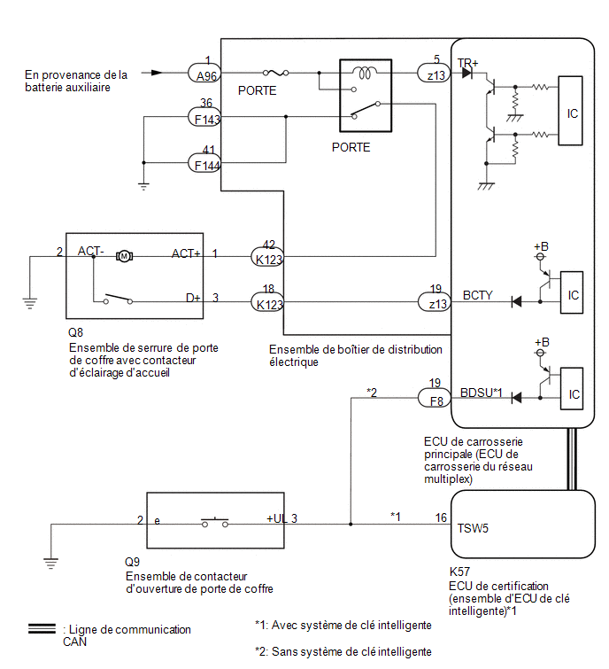
SCHEMA DE CABLAGE

MESURE DE PRECAUTION/REMARQUE/CONSEIL

REMARQUE:

PROCÉDURE

1.

EFFECTUER L'ACTIVE TEST A L'AIDE DU GTS (Trunk Lid / Back Door Open)

(a) Effectuer l'Active Test en suivant les indications affichées sur le GTS.

Body Electrical > Main body > Active Test

Affichage du tester

Objet de la mesure

Plage de commande

Remarque sur le diagnostic

Trunk Lid / Back Door Open

Moteur de serrure de porte de coffre

OFF ou ON

-

Body Electrical > Main body > Active Test

Affichage du tester

Trunk Lid / Back Door Open

OK.:

L'ensemble de serrure de porte de coffre avec contacteur d'éclairage de seuil se déverrouille lorsque la position ON est sélectionnée.

OK.

PASSER AU SYSTEME DE CLE INTELLIGENTE (pour la fonction d'ouverture)

NON OK

2.

VERIFIER L'ENSEMBLE DE SERRURE DE PORTE DE COFFRE AVEC CONTACTEUR D'ECLAIRAGE D'ACCUEIL

Cliquer ici

NON OK

REMPLACER L'ENSEMBLE DE SERRURE DE PORTE DE COFFRE AVEC CONTACTEUR D'ECLAIRAGE D'ACCUEIL

OK.

3.

VERIFIER LE FAISCEAU DE CABLES ET LE CONNECTEUR (ENSEMBLE DE VERROUILLAGE DE PORTE DE COFFRE AVEC CONTACTEUR D'ECLAIRAGE D'ACCUEIL - ENSEMBLE DE BOITIER DE DISTRIBUTION ELECTRIQUE ET MASSE DE CARROSSERIE)

(a) Débrancher le connecteur Q8 de l'ensemble de serrure de porte de coffre avec contacteur d'éclairage de seuil.

(b) Débrancher le connecteur K123 de l'ensemble de boîtier de distribution électrique.

(c) Mesurer la résistance en fonction de la (des) valeur(s) indiquée(s) dans le tableau ci-dessous.

Résistance standard:

Cliquer sur Location & Routing(Q8,K123) Cliquer sur Location & Routing(Q8,K123) Cliquer sur Connector(Q8) Cliquer sur Connector(Q8) Cliquer sur Connector(K123) Cliquer sur Connector(K123)

Branchement du tester

Condition

Condition spécifiée

Q8-1 (ACT+) - K123-42

Toujours

En dessous de 1 Ω

Q8-3 (D+) - K123-18

Toujours

En dessous de 1 Ω

Q8-2 (ACT-) - Masse de carrosserie

Toujours

En dessous de 1 Ω

Q8-1 (ACT+) ou K123-42 - Autres bornes et masse de carrosserie

Toujours

10 kΩ ou plus

Q8-3 (D+) ou K123-18 - Autres bornes et masse de carrosserie

Toujours

10 kΩ minimum

NON OK

REPARER OU REMPLACER LE FAISCEAU DE CABLES OU LE CONNECTEUR

OK.

4.

VERIFIER L'ENSEMBLE DE BOITE DE BOITIER DE DISTRIBUTION ELECTRIQUE

(a) Déposer l'ensemble de boîtier de distribution électrique.

Cliquer ici

(b) Déposer l'ECU de carrosserie principale (ECU de carrosserie du réseau multiplex) de l'ensemble de boîte de distribution d'énergie.

Cliquer ici

(c) Mesurer la résistance en fonction de la (des) valeur(s) indiquée(s) dans le tableau ci-dessous.

*a

Composant sans faisceau de câbles branché

Système de boîte de distribution d'énergie

-

-

Résistance standard:

Cliquer sur Location & Routing(z13,K123) Cliquer sur Location & Routing(z13,K123) Cliquer sur Connector(z13) Cliquer sur Connector(z13) Cliquer sur Connector(K123) Cliquer sur Connector(K123)

Branchement du tester

Condition

Condition spécifiée

z13-19 (BCTY) - K123-18

Toujours

En dessous de 1 Ω

NON OK

REMPLACER L'ENSEMBLE DE BOITIER DE DISTRIBUTION ELECTRIQUE

OK.

5.

VERIFIER LE FAISCEAU DE CABLES ET LE CONNECTEUR (ENSEMBLE BOITIER DE DISTRIBUTION ELECTRIQUE - BATTERIE AUXILIAIRE ET MASSE DE CARROSSERIE)

(a) Débrancher les connecteurs de l'ensemble de boîtier de distribution électrique.

(b) Mesurer la tension en fonction de la (des) valeur(s) indiquée(s) dans le tableau ci-dessous.

Tension standard:

Cliquer sur Location & Routing(A96) Cliquer sur Location & Routing(A96) Cliquer sur Connector(A96) Cliquer sur Connector(A96)

Branchement du tester

Condition

Condition spécifiée

A96-1 - Masse de carrosserie

Toujours

11 à 14 V

(c) Mesurer la résistance en fonction de la (des) valeur(s) indiquée(s) dans le tableau ci-dessous.

Résistance standard:

Cliquer sur Location & Routing(F143,F144) Cliquer sur Location & Routing(F143,F144) Cliquer sur Connector(F143) Cliquer sur Connector(F143) Cliquer sur Connector(F144) Cliquer sur Connector(F144)

Branchement du tester

Condition

Condition spécifiée

F143-36 - Masse de carrosserie

Toujours

En dessous de 1 Ω

F144-41 - Masse de carrosserie

Toujours

En dessous de 1 Ω

NON OK

REPARER OU REMPLACER LE FAISCEAU DE CABLES OU LE CONNECTEUR

OK.

6.

VERIFIER L'ENSEMBLE DE BOITE DE DISTRIBUTION D'ENERGIE (RELAIS DE PORTE DE COFFRE)

(a) Déposer l'ensemble de boîte de distribution d'énergie.

Cliquer ici

(b) Déposer l'ECU de carrosserie principale (ECU de carrosserie du réseau multiplex) de l'ensemble de boîte de distribution d'énergie.

Cliquer ici

(c) Mesurer la résistance en fonction de la (des) valeur(s) indiquée(s) dans le tableau ci-dessous.

*a

Composant sans faisceau de câbles branché

Système de boîte de distribution d'énergie

-

-

Résistance standard:

Cliquer sur Location & Routing(K123,F143) Cliquer sur Location & Routing(K123,F143) Cliquer sur Connector(K123) Cliquer sur Connector(K123) Cliquer sur Connector(F143) Cliquer sur Connector(F143)

Branchement du tester

Condition

Condition spécifiée

K123-42 - F143-36

La tension de la batterie auxiliaire est appliquée aux bornes A96-1 et z13-5 (TR+)

10 kΩ ou plus

K123-42 - F143-36

La tension de la batterie auxiliaire n'est pas appliquée aux bornes A96-1 et z13-5 (TR+)

En dessous de 1 Ω

(d) Mesurer la tension en fonction de la (des) valeur(s) indiquée(s) dans le tableau ci-dessous.

Tension standard:

Cliquer sur Location & Routing(K123) Cliquer sur Location & Routing(K123) Cliquer sur Connector(K123) Cliquer sur Connector(K123)

Branchement du tester

Condition

Condition spécifiée

K123-42 - Borne négative (-) de la batterie auxiliaire

La tension de la batterie auxiliaire est appliquée aux bornes A96-1 et z13-5 (TR+)

11 à 14 V

OK.

REMPLACER L'ECU DE CARROSSERIE PRINCIPALE (ECU DE CARROSSERIE DU RESEAU MULTIPLEX)

NON OK

REMPLACER L'ENSEMBLE DE BOITIER DE DISTRIBUTION ELECTRIQUE

Les fonctions LOCK/UNLOCK de toutes les portes n'utilisent pas le contacteur de commande de porte
DESCRIPTION L'ECU de carrosserie principale (ECU de carrosserie du réseau multiplex) reçoit des signaux de contacteur de l'ensemble de contacteur de commande de porte. L'ECU de carrosserie principal ...

Systeme De Verrouillage Centralise Des Portes A Distance
...

D'autres matériaux:

Coupleur hybride/chargeur de batterie électrique Capteur de température du circuit "A" Court-circuit à la masse
RESUME DES DTC DESCRIPTION DU DYSFONCTIONNEMENT Ces DTC sont enregistrés lorsque la sortie du capteur de température d'entrée de charge CA 2 (côté négatif) est anormale. La cause de ce dysfonctionnement peut être due à l'une des raisons suivant ...

Message de perte de communication LIN du circuit du capteur d'ouverture mains libres
DESCRIPTION L'ECU de porte du réseau multiplex communique avec l'ensemble de capteur de commande de porte à ouverture mains libres via la communication LIN. Si une erreur de communication avec l'ECU, ou si une coupure ou un court-circuit est détecté sur la ligne de commu ...

Usage
USAGE FIN DE DIAGNOSTIC (a) ECU d'intégration d'alimentation électrique de semi-conducteur Body Electrical > Power Integration No.1 > Utility Affichage du tester All Readiness (b) Ensemble de boîte de distribution d'énergie Body Electrical>Power Distribution Box>Ut ...

Catégories

Toyota bZ4X - Manuel du proprietaire (2021-2024)

Toyota bZ4X

Manuel du proprietaire (2021-2024)

Lire le manuel

Toyota bZ4X - Manuel de réparation (2021-2024)

Toyota bZ4X

Manuel de réparation (2021-2024)

Lire le manuel