DESCRIPTION
L'ECU d'actionneur de changement de vitesse (ensemble d'actionneur de commande de changement de vitesse) s'active lors de la réception d'un signal IGCT-Scene.
|
N° de DTC |
Objet de la détection |
Condition de détection de DTC |
Zone incriminée |
Indication d'avertissement |
Remarque |
|---|---|---|---|---|---|
|
P18A862 |
Dysfonctionnement de comparaison de signal IGCT-Scene de module de commande de changement de vitesse "A"/"B" |
Lorsque le contacteur d'allumage est en position ON et que la tension BAT1 est supérieure ou égale à une certaine valeur, un dysfonctionnement de la tension de la borne IGS1 est détecté (logique de détection à 1 cycle(s)) |
|
Message d'erreur d'écran multifonction
|
SAE: P18A8 |
PERIODE TEST DE CONFIRMATION
CONSEIL:
Une fois la réparation terminée, effacer les DTC et vérifier si le véhicule est revenu à la normale en exécutant la procédure de vérification "All Readiness".
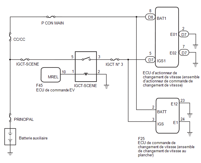
SCHEMA DE CABLAGE

MESURE DE PRECAUTION / REMARQUE / CONSEIL
REMARQUE:
*1: Batterie auxiliaire, batterie secondaire, alimentation de commande de changement de vitesse ou alimentation de commande d'intégration, etc.
PROCÉDURE
|
1. |
VERIFIER LE FAISCEAU DE CABLES ET LE CONNECTEUR (TENSION DE LA BORNE IGS1) |
(a) Débrancher le connecteur D7 de l'ECU d'actionneur de changement de vitesse (ensemble d'actionneur de commande de changement de vitesse).
(b) Brancher le câble sur la borne négative (-) de la batterie auxiliaire.
(c) Mettre le contacteur d'allumage en position ON.
(d) Mesurer la tension en fonction de la (des) valeur(s) indiquée(s) dans le tableau ci-dessous.
Tension standard:
Cliquer sur Location & Routing(D7) Cliquer sur Location & Routing(D7) Cliquer sur Connector(D7) Cliquer sur Connector(D7)
|
Branchement du tester |
Condition |
Condition spécifiée |
|---|---|---|
|
D7-5 (IGS1) - Masse de carrosserie |
Contacteur d'allumage en position ON |
11 à 14 V |
(e) Mettre le contacteur d’allumage en position OFF.
(f) Débrancher le câble de la borne négative (-) de la batterie auxiliaire.
(g) Rebrancher le connecteur D7 de l'ECU d'actionneur de changement de vitesse (ensemble d'actionneur de commande de changement de vitesse).
| OK. | ![]() |
REMPLACER L'ECU D'ACTIONNEUR DE CHANGEMENT DE VITESSE (ENSEMBLE D'ACTIONNEUR DE COMMANDE DE CHANGEMENT DE VITESSE) |
|
|
2. |
VERIFIER LE RELAIS IGCT-SCENE |
(a) Déposer le relais IGCT-SCENE du bloc de relais de compartiment avant.
|
(b) Mesurer la résistance en fonction de la (des) valeur(s) indiquée(s) dans le tableau ci-dessous. Résistance standard:
|
|
(c) Reposer le relais IGCT-SCENE sur le bloc de relais de compartiment avant.
| OK. | ![]() |
REPARER OU REMPLACER LE FAISCEAU DE CABLES OU LE CONNECTEUR (CIRCUIT D'ALIMENTATION ELECTRIQUE IGS1) |
| NON OK | ![]() |
REMPLACER LE RELAIS IGCT-SCENE |
Performance de l'actionneur de changement de vitesse "A"
Court-circuit à la batterie dans le circuit EPBT du module de commande de changement de vitesse "B"Donnees D'arret Sur Image
DONNEES D'ARRET SUR IMAGE DESCRIPTION (a) Lorsqu'un DTC de système de classification des occupants est stocké, l'ensemble d'ECU d'airbag enregistre l'état actuel du véhicule (ECU ou capteur) sous forme de données d'arrêt sur image.
VERIFIER LES DONNEES D'ARRET SUR IMAGE (a) Vérifier les DTC ...
Data List/active Test
DATA LIST/ACTIVE TEST DATA LIST REMARQUE:
Dans le tableau suivant, les valeurs énumérées sous "Conditions normales" sont des valeurs de référence. Ne pas dépendre uniquement de ces valeurs de référence pour décider si une pièce est défectueuse ou non.
CONSEIL: Relever la Data List à ...
Demontage
DEMONTAGE MESURE DE PRECAUTION / REMARQUE / CONSEIL PIECES CONSTITUTIVES (DEMONTAGE)
Procédure N° de référence
1 CABLE DE TOIT N° 2
82172
- -
2 SOUS-ENSEMBLE DE MECANISME D'ENTRAINEMENT DE TOIT OUVRANT
63260A -
...